板橋区の直葬・火葬式・一日葬・家族葬・一般葬は《葬儀のえにし》
0120-76-0982
事前相談・お急ぎの方はこちらから
会社案内
MENU
事前相談について
ご葬儀カタログ
ご葬儀風景
東京海洋散骨
葬祭費補助金制度について
採用情報
サイトマップ
ホーム
ホーム
えにしのお葬式のお約束
事前相談・対面相談について
お問い合わせ
ご葬儀プランの特徴
ご葬儀カタログ一覧
斎場・葬儀場を探す
ご葬儀風景
お客様アンケートご紹介
えにしの海洋散骨葬
葬祭費補助金制度について
お支払方法のご案内
会社案内
プライバシーポリシー
サイトマップ
えにしのお葬式
えにしのお葬式
安心の自社スタッフ・自社施行
葬儀総額費用でのご提案
ご葬儀プランの特徴
ご葬儀安心サポート
プランを選ぶ
プランを選ぶ
直葬ECOプラン
火葬式ECOプラン
おみおくり葬ECOプラン
家族葬ECOプラン
一般葬ECOプラン
オーダーメイドプラン
ご葬儀基本プランQ&A
斎場・葬儀場を探す
斎場・葬儀場を探す
東京23区の斎場・葬儀場
東京都下の斎場・葬儀場
神奈川県の斎場・葬儀場
千葉県の斎場・葬儀場
埼玉県の斎場・葬儀場
ご供花お申込み
会社案内
会社案内
採用情報
ホーム
ご葬儀プラン
葬儀場検索
お問い合わせ
会社案内
緊急・お急ぎの方
事前相談について
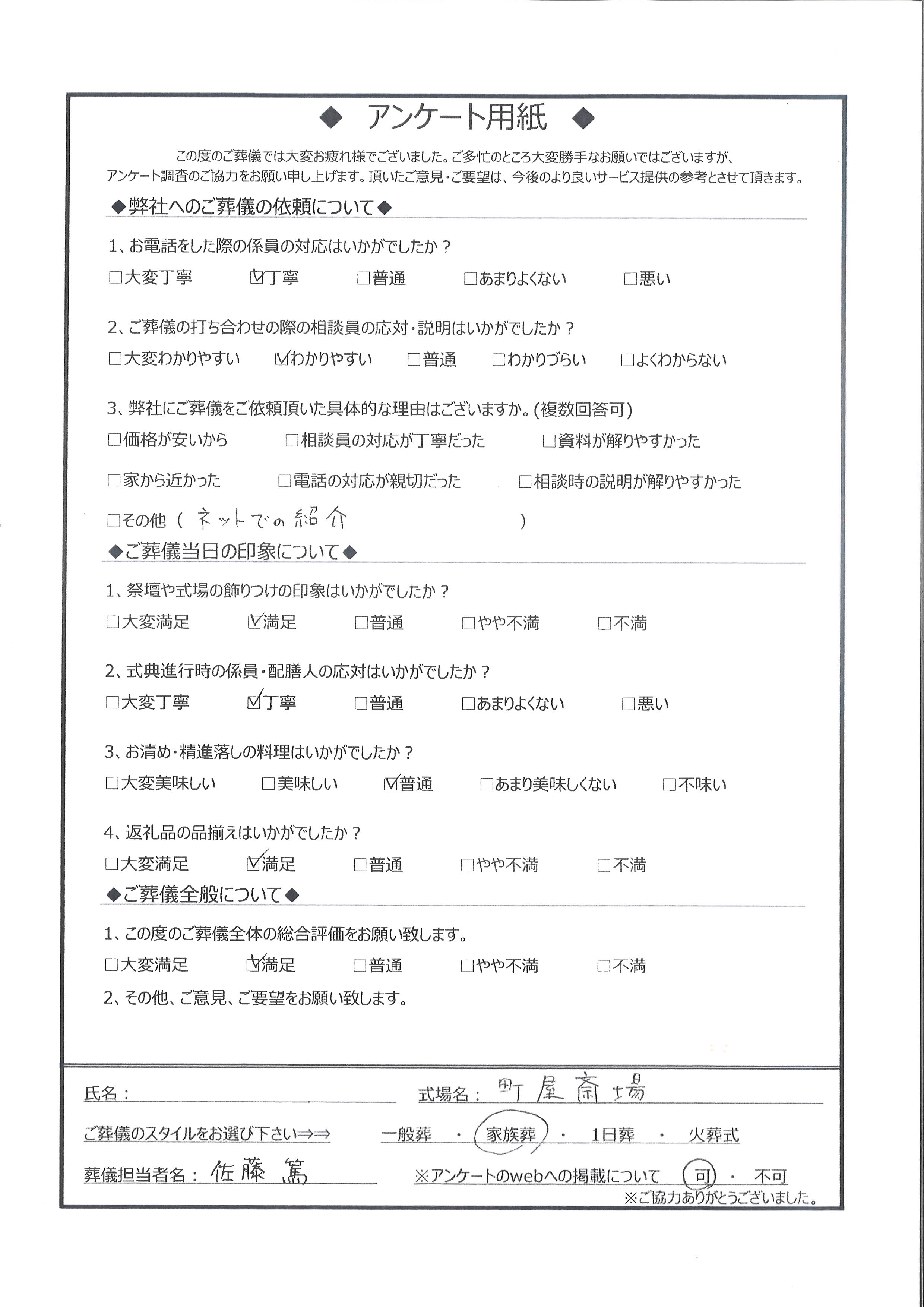
【お客様アンケート】江東区 K様
【お客様名】
江東区 K様
【ご葬儀形式】
家族葬
【式場名】
町屋斎場
雪の間
【宗旨】
仏式
【会葬人数】
親族 10名
会葬 20名
【 アンケート内容 】
弊社へのご葬儀の依頼について
1.お電話をした際の係員の対応はいかがでしたか?
・☑ 丁寧
2.ご葬儀の打ち合わせの際の相談員の応対・説明はいかがでしたか?
・☑ わかりやすい
3.弊社にご葬儀をご依頼頂いた具体的な理由はございますか?
・☑ ネットでの紹介
ご葬儀当日の印象について
1.祭壇や式場の飾りつけの印象はいかがでしたか?
・☑ 満足
2.式典進行時の係員・配膳人の応対はいかがでしたか?
・☑ 丁寧
3.お清め・精進落とし料理はいかがでしたか?
・☑ 普通
4.返礼品の品揃えはいかがでしたか?
・☑ 満足
ご葬儀全般について
1.この度のご葬儀全体の総合評価をお願い致します。
・☑ 満足
2.その他、ご意見、ご要望をお願い致します。
江東区 K様のアンケートはこちらから
《 荒川区 O様のアンケートに戻る
|
北区 T様のアンケートを見る 》
《 ご葬儀アンケート一覧に戻る 》
アンケートへのご回答、誠にありがとうございました。
お客様のご意見・ご要望は、さらなるサービスの向上のご参考にさせて頂きます。
えにしではわかりやすいお葬式の事前相談を承っております!
東京都板橋区の【葬儀社えにし】では、
東京・神奈川・千葉・埼玉の1都3県
で
ご依頼頂く7割のお客様が『
ご葬儀事前相談
』をご利用頂いております
。
【葬儀社えにし】では、万が一に備えて家族葬や直葬(火葬式)等のお葬式のお見積りを知りたい?や、どんな葬儀式場(葬儀斎場)があるのだろう?など、お葬式に関する事前相談を随時承っております。
ご相談はお電話・メール・ご郵送でのお見積りのご提示や、ご希望の場所・お時間に訪問しての対面相談やなど、お客様のご都合に合わせてお選び頂けます。
ご相談は
契約ではございません
ので、どうぞお気軽にお問い合わせ下さい。
事前相談・対面相談について
えにしは1都3県・年間420件以上のご葬儀施行実績があります!
東京・神奈川・千葉・埼玉の葬儀式場での豊富な施行実績がございますので安心してお任せ下さい!
1都3県内はお電話1本で
1時間程でお迎えに上がります。
お急ぎの方はこちらから
その他のご葬儀メニュー
もしもの時を迎えたら
事前・対面相談はこちらから
ご葬儀プランはこちらから
祭壇カタログ
お料理カタログ
返礼品カタログ
お棺カタログ
ご供花カタログ
宗教者のご紹介
ラストメイクについて
えにしのアフターサポート
お支払方法
会社案内
TOPページへ
葬儀のえにし TOP
>
お客様アンケートご紹介
>
【家族葬アンケート①】
>
【お客様アンケート】江東区 K様 ‐ 葬儀のえにし