板橋区の直葬・火葬式・一日葬・家族葬・一般葬は《葬儀のえにし》
0120-76-0982
事前相談・お急ぎの方はこちらから
会社案内
MENU
事前相談について
ご葬儀カタログ
ご葬儀風景
東京海洋散骨
葬祭費補助金制度について
採用情報
サイトマップ
ホーム
ホーム
えにしのお葬式のお約束
事前相談・対面相談について
お問い合わせ
ご葬儀プランの特徴
ご葬儀カタログ一覧
斎場・葬儀場を探す
ご葬儀風景
お客様アンケートご紹介
えにしの海洋散骨葬
葬祭費補助金制度について
お支払方法のご案内
会社案内
プライバシーポリシー
サイトマップ
えにしのお葬式
えにしのお葬式
安心の自社スタッフ・自社施行
葬儀総額費用でのご提案
ご葬儀プランの特徴
ご葬儀安心サポート
プランを選ぶ
プランを選ぶ
直葬ECOプラン
火葬式ECOプラン
おみおくり葬ECOプラン
家族葬ECOプラン
一般葬ECOプラン
オーダーメイドプラン
ご葬儀基本プランQ&A
斎場・葬儀場を探す
斎場・葬儀場を探す
東京23区の斎場・葬儀場
東京都下の斎場・葬儀場
神奈川県の斎場・葬儀場
千葉県の斎場・葬儀場
埼玉県の斎場・葬儀場
ご供花お申込み
会社案内
会社案内
採用情報
ホーム
ご葬儀プラン
葬儀場検索
お問い合わせ
会社案内
緊急・お急ぎの方
事前相談について
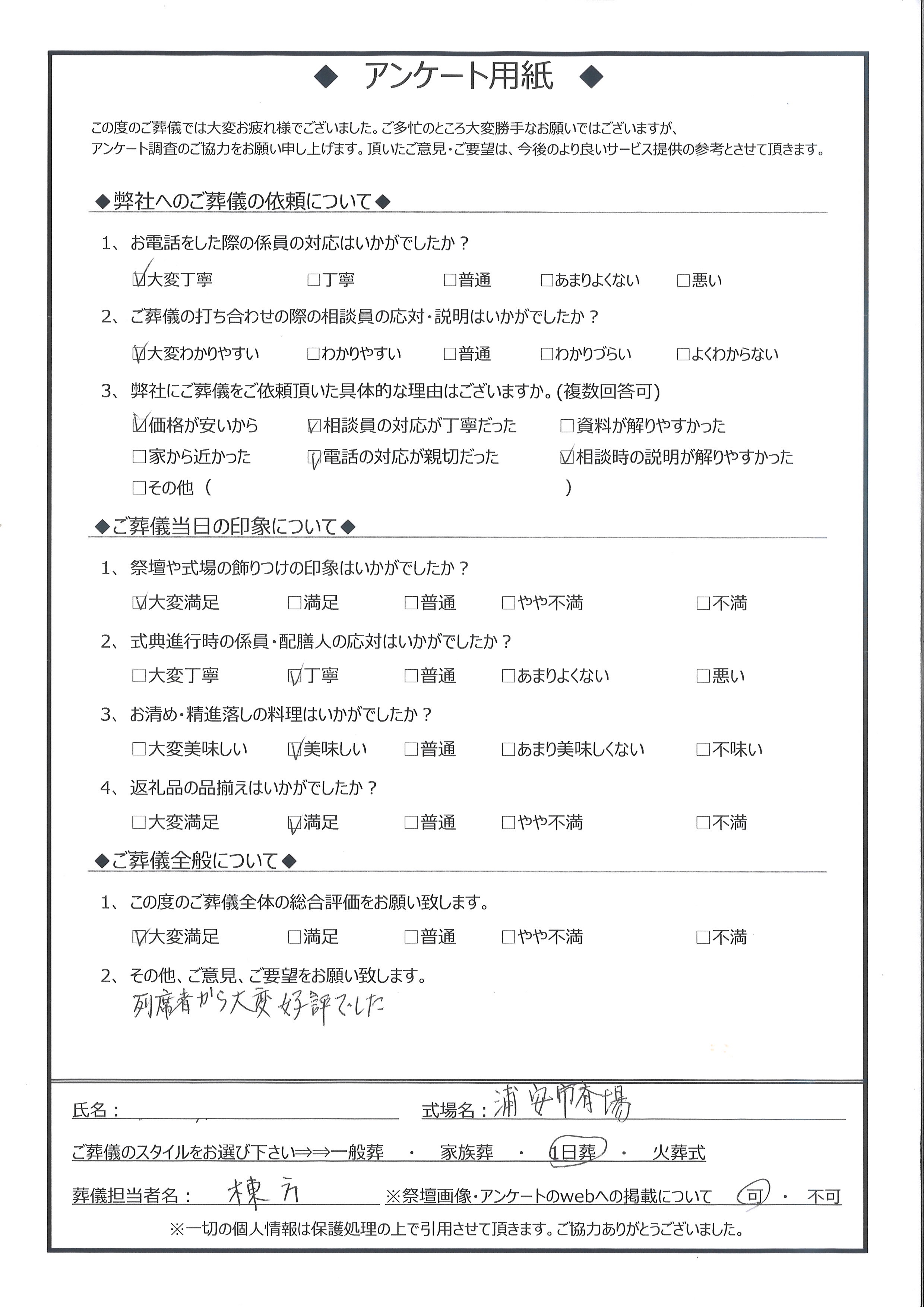
【お客様アンケート】江東区 S様
【お客様名】
江東区 S様
【ご葬儀形式】
1日葬
【式場名】
浦安市斎場
【宗旨】
仏式
【会葬人数】
親族 35名
【 アンケート内容 】
弊社へのご葬儀の依頼について
1.お電話をした際の係員の対応はいかがでしたか?
・☑ 大変丁寧
2.ご葬儀の打ち合わせの際の相談員の応対・説明はいかがでしたか?
・☑ 大変わかりやすい
3.弊社にご葬儀をご依頼頂いた具体的な理由はございますか?
・☑ 価格が安いから
・☑ 相談員の対応が丁寧だった
・☑ 電話の対応が親切だった
・☑ 相談時の説明がわかりやすかった
ご葬儀当日の印象について
1.祭壇や式場の飾りつけの印象はいかがでしたか?
・☑ 大変満足
2.式典進行時の係員・配膳人の応対はいかがでしたか?
・☑ 丁寧
3.お清め・精進落とし料理はいかがでしたか?
・☑ 美味しい
4.返礼品の品揃えはいかがでしたか?
・☑ 満足
ご葬儀全般について
1.この度のご葬儀全体の総合評価をお願いいたします。
・☑ 大変満足
2.その他、ご意見、ご要望をお願いいたします。
列席者から大変好評でした。
江東区 S様アンケート用紙はこちらから
アンケートにご回答いただき、誠にありがとうございます。
お客様の貴重なご意見・ご要望は、今後のサービスの向上のための参考とさせていただきます。
《 墨田区 W様のアンケートに戻る
|
足立区 O様のアンケートを見る 》
《 ご葬儀アンケート一覧に戻る 》
《葬儀のえにし》ご葬儀プラン
《葬儀のえにし》では、直葬・火葬式・家族葬・一般葬など、さまざまなプランをご用意しております。
家族葬・一般葬プランは、
一日葬にも対応可能
です。一日葬をご希望の場合は、お気軽にお申し付けください。
直葬ECOプラン
[
プラン金額:
121,000
円
]
一番シンプルな火葬式プラン
プラン詳細
火葬式ECOプラン
[
プラン金額:
154,000
円
]
お花でおみおくりする火葬式プラン
プラン詳細
おみおくり葬ECOプラン
[
プラン金額:
220,000
円
]
一番シンプルな家族葬プラン
プラン詳細
家族葬ECOプラン
[
プラン金額:
253,000
円
]
スタンダードな家族葬プラン
プラン詳細
⇒ 一般葬プランはこちらから
ご葬儀事前相談をしてみませんか?
お客様のご希望に最適なご葬儀プランをご提案いたします。
ご葬儀について事前にご相談いただくことで、葬儀の流れや費用についての理解が深まり、突然のことに対する不安を和らげることができます。
《葬儀のえにし》
では、無料で事前相談を承っておりますので、お気軽にご希望をお伝えください。経験豊富なエンディングプランナーが、最適なご葬儀プランをご提案いたします。
事前・対面相談について
東京・神奈川・千葉・埼玉の1都3県にお迎えに伺います。
《葬儀のえにし》
は、東京・神奈川・千葉・埼玉の1都3県で、迅速なお迎え対応を行っております。お電話をいただければ、専任のオペレーターが詳細をお伺いし、
最短1時間程度でお迎えに伺います。
24時間365日対応しておりますので、お困りの際には、ご相談だけでもどうぞお気軽に
《葬儀のえにし》
までご連絡ください。
ご相談はこちらから
ご葬儀メニュー
もしもの時を迎えたら
事前・対面相談はこちらから
ご葬儀プランはこちらから
祭壇カタログ
お料理カタログ
返礼品カタログ
お棺カタログ
ご供花カタログ
宗教者のご紹介
ラストメイクについて
えにしのアフターサポート
お支払方法
会社案内
TOPページへ
葬儀のえにし TOP
>
お客様アンケートご紹介
>
【一日葬アンケート】
>
【お客様アンケート】江東区 S様 ‐ 葬儀のえにし